fig 2 (IMAGE)
Caption
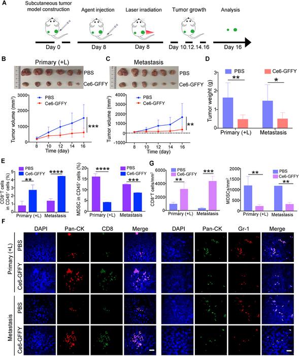
Figure 2. Ce6-GFFY activates anti-tumor immunity and suppresses metastatic tumor growth. Primary and metastasis tumor model was constructed by subcutaneously transplanting CT26 cells in the left (metastasis tumor) and right flanks (primary tumor) of BALB/c mouse. Then Ce6-GFFY (5 mg/kg) was injected through the tail vein of the mouse, and the 660 nm, 0.2 W/cm2 laser irradiation (1 min on, 1 min off; 4 cycles) was performed on the primary tumor 6 h after the injection. Only a single dose was administered during the entire treatment cycle. (A) Schematic diagram of the mouse model construction and PDT strategy. (B) Primary tumor tissues were collected and tumor growth was analyzed after treatment. n = 6. (C) Metastasis tumor tissues were collected and tumor growth was analyzed after treatment. n = 6. (D) Primary and metastasis tumors were weighed and analyzed. n = 6. (E) Primary and metastasis tumors were collected and dispersed into single cells for flow cytometry analysis, and the amount of cytotoxic T cells (CD45+CD3+CD8+) and myeloid-derived suppressor cells (MDSCs, CD45+CD11b+Gr-1+) were analyzed. n = 3. (F, G) IF staining for CD8+ T cells (CD8) and MDSCs (Gr-1) in primary and metastasis tumors (F), and the number of positive cells per mm2 was analyzed (G). n = 3. IF, immunofluorescence. “(L)” in “Primary (+L)”: laser irradiation. Scale bar, 20 μm. The data are representative of three independent experiments. Statistical analyses were performed using unpaired t-test; bars, standard deviation; ∗P < 0.05; ∗∗P < 0.01; ∗∗∗P < 0.001; ∗∗∗∗P < 0.0001.
Credit
Genes & Diseases
Usage Restrictions
Credit must be given to the creator.
License
CC BY